Search for:
Home
About Us
Who We Are
Vision & Mission
Vice Chancellor’s Message
Organizational Structure
MOUs
Accreditations & Recognition
Management
Board of Advisors
Board of Governors
Academic Council
Board of Faculties
Management Team
Faculty
Faculty of Engineering and Technology
Faculty of Computing Sciences
Faculty of Management and Social Sciences
Academics
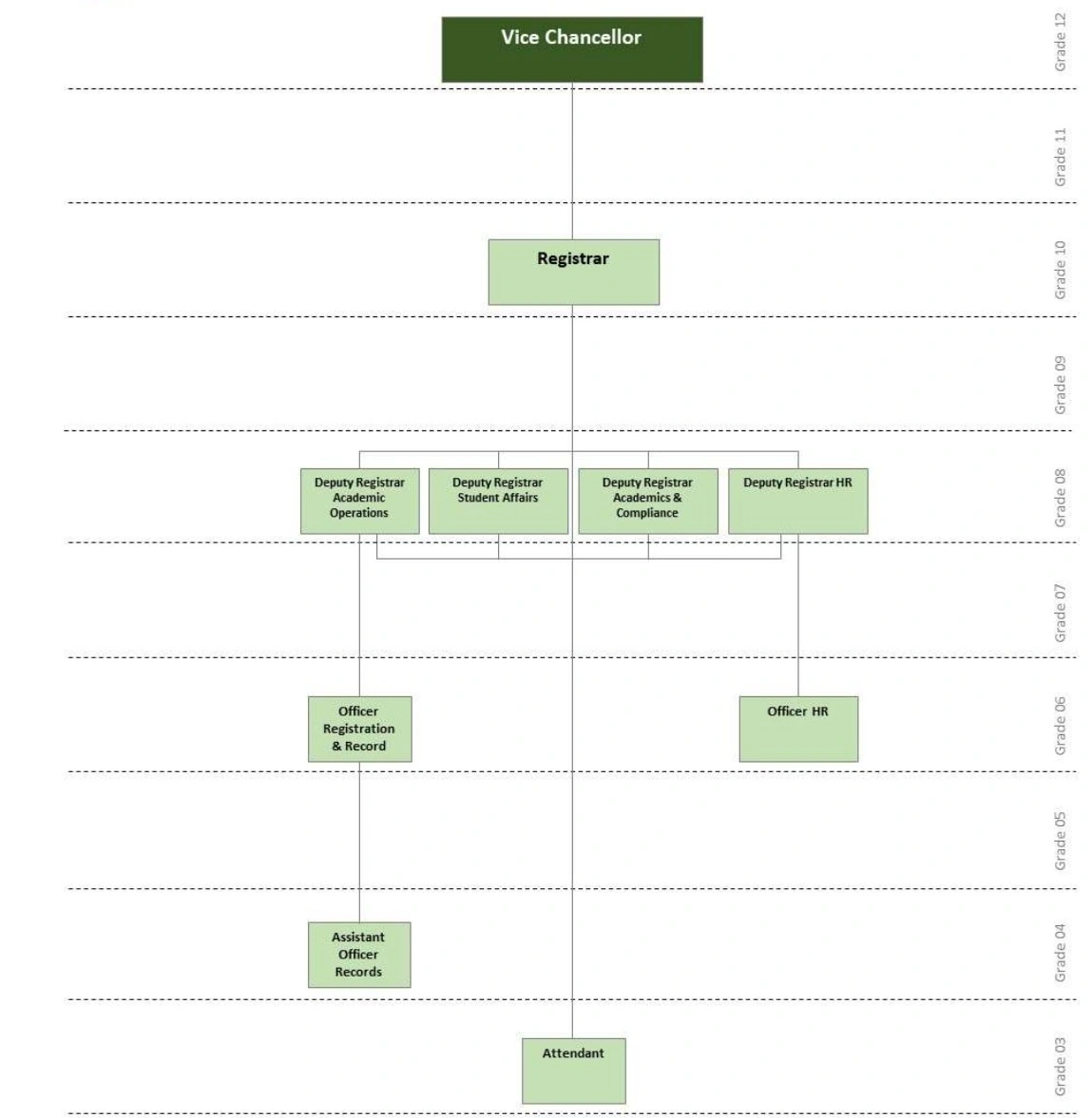
Office Of The Registrar
Facilities
Academic Calendars
UIT University Policies
Admissions
Undergraduate Programs
BS Computer Science
BS Software Engineering
BS Artificial Intelligence
BS Cyber Security
BS Data Science
BE Electrical Engineering
Electronic
Power
BE Computer Systems
BE Tech
Computer
Software
BBA
BS Accounting and Finance
Graduate Programs
MS Computer Science
MS Electrical Engineering
MS Communication and Networks
Professional Development Center
Short Courses
Registration Form
Workshop / Seminar
Certification
Admission Details
Information
FAQ’s
How to Apply
Sample Test Paper
Photographs Specification
Fee Structure
Fee Refund Policy
Scholarship
Outreach Program
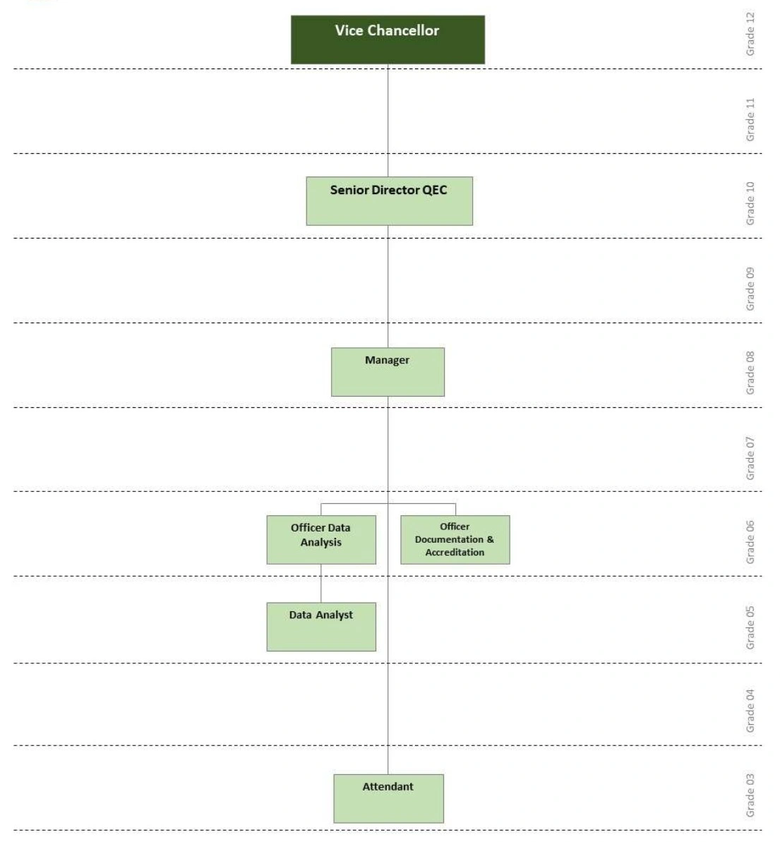
QEC
Introduction
Vision
Mission
Objectives
Activity Calendar 2024-2025
Organogram
QEC Team
University Policies
Notifications
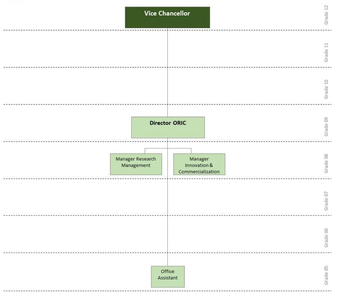
ORIC
ORIC Introduction
ORIC Vision & Mission
ORIC Organogram
ORIC News
ORIC Lab
Micro Electronic Research Lab (MERL)
Post-quantum Computing Lab
Student Services
Student Affairs
Academic Calendars
Scholarship
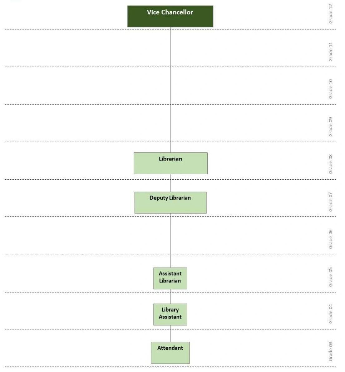
Library
Library Service
Library Forms
Library Catalog
MERL (Chip Design)
Introduction
What We Offer
Facilities & Tools
Achievements & Impact
Research & Projects
Collaborations & Partnerships
Events & News
Alumni & Testimonials
Resources
Media / Press
News and Events
Newsletters
Views and Opinions
Contact Us
Careers
Tenders
Alumni
Job Portal
Alumni Engagement
Corporate Social Responsibility
Corporate Liaison Events
SDGs
Sustainable Development Goals
SDGs Report
Pay Online
Online Portals
Student Portal
Student Support System S3
Faculty Portal
Employee Portal
Admission Portal
Online Fee Payment
WebMail
Apply Now
Resources
Media / Press
News & Events
Newsletters
Views and Opinions
Contact Us
Careers
Tenders
Alumni
Register as Alumni
Job Portal
Alumni Engagement
Corporate Social Responsibility
Corporate Liaison Events
SDGs
Sustainable Development Goals
SDGs Report
Pay Online
Online Portals
Student Portal
Student Support System S3
Faculty Portal
Employee Portal
Admission Portal
Online Fee Payment
WebMail
Resources
Media / Press
News & Events
Newsletters
Views and Opinions
Contact Us
Careers
Tenders
Alumni
Register as Alumni
Job Portal
Alumni Engagement
Corporate Social Responsibility
Corporate Liaison Events
SDGs
Sustainable Development Goals
SDGs Report
Pay Online
Online Portals
Student Portal
Student Support System S3
Faculty Portal
Employee Portal
Admission Portal
Online Fee Payment
WebMail
Facebook
Instagram
Linkedin
X-twitter
Youtube
Facebook
Instagram
Linkedin
X-twitter
Youtube
About Us
UITU
Who We Are
Vision & Mission
Vice Chancellor’s Message
Organizational Structure
MOUs
Accreditations & Recognition
Management
Board of Advisors
Board of Governors
Board of Faculties
Board of Studies
Board of Advanced Studies & Research
Academic Council
Management Team
Certification
Who We Are
Vision & Mission
Vice Chancellor’s Message
Organizational Structure
MOUs
Accreditations & Recognition
Faculty
Engineering and Technology
Computing Sciences
Management and Social Sciences
Academics
Office Of The Registrar
Facilities
Academic Calendars
UIT University Policies
Admissions
Undergraduate Programs
BS Computer Science
BS Software Engineering
BS Artificial Intelligence
BS Data Science
BS Cyber Security
BE Electrical Engineering
● Electronic
● Power
BE Computer Systems
B.E. Tech
● Computer
● Software
BBA
BS Accounting and Finance
Graduate Programs
MS Computer Science
MS Electrical Engineering
MS Communication and Networks
Professional Development Center
Short Courses
Registration Form
Workshop / Seminar
Certification
Admission Details
Information
FAQ’s
How to Apply
Sample Test Paper
Photographs Specification
Fee Structure
Fee Refund Policy
GAT Results
Prospectus
Scholarship
Outreach Program
QEC
Introduction
Vision
Mission
Objectives
QEC Activity Calendars
Organogram
QEC Team
University Policies
ORIC
ORIC Introduction
ORIC Vision & Mission
ORIC Organogram
ORIC News
ORIC Lab
Micro Electronic Research Lab (MERL)
Student Services
Student Affairs
Academic Calendars
Student Hand Book
Scholarship
Library
Library Service
Library Forms
Library Catalog
MERL (Chip Design)
Introduction
What We Offer
Facilities & Tools
Achievements & Impact
Research & Projects
Collaborations & Partnerships
Events & News
Alumni & Testimonials
Apply Now
Apply Now
Apply Now
Organizational Structure
VC
Secretariat
Provost's Office
Teaching Department
Finance Department
Registrar's Office
Administration Department
Admission & External Affairs Department
Examination Department
Information Technology Department
Office of Research, Innovation & Commercialization (ORIC)
Audit
Department
Library
Quality Enhancement Cell