ORIC
Office of Research, Innovation and Commercialization
The Office of Research, Innovation, and Commercialization (ORIC) is designed to enhance a university’s research capacity, foster innovation, and drive the commercialization of new ideas and technologies. ORIC bridges the gap between academic research and industry needs, ensuring that the research conducted within universities has practical applications. Its role extends to nurturing a culture of entrepreneurship, where faculty and students are encouraged to develop creative solutions and turn innovative ideas into commercially viable products or services. This helps universities contribute to economic growth and societal development.
In addition to promoting research and innovation, ORIC facilitates partnerships between universities, industries, and government bodies. These collaborations are essential for addressing complex challenges, from technological advancements to sustainability initiatives. ORIC also plays a key role in securing research funding, generating intellectual property, and managing the commercialization of research outputs. By aligning academic goals with market demands, ORIC helps create a sustainable ecosystem of research and innovation, benefiting both the academic community and society at large.
Director's Message
Muhammad Ali Kemal
Looking ahead, our vision is clear and collaborative. I see ORIC as a catalyst for the incredible potential within our academic community. That is the very core of our mission: to ensure that the knowledge we create in our labs and classrooms is translated into real-world solutions, rather than leaving it on the shelf.
Thus, building on this foundation, our pursuit is directed toward creating a sustainable ecosystem where Academia, Industry, and Institutions can come together to form partnerships that address the challenges of Digital Transformation and a Sustainable Future. ORIC endeavors to become a partner in this adventure and enable the continuum from discovery to impact. Together, we will not only elevate the status of UIT University as a leading Institution, but will also create an economic and social engine for the growth and progress of Pakistan.
With regards,
Muhammad Ali Kemal,
Director ORIC
Vision & Mission
Vision
To establish UIT University as a prominent global leader in innovation and sustainability, enabling students and faculty to spearhead state-of-the-art research and solutions that propel technology forward while advocating for environmentally conscious practices.
Mission
To support UIT University's pursuit of excellence in research and sustainable technology by fostering impactful research and facilitating the commercialization of pioneering innovations. We are dedicated to empowering students and faculty through strategic partnerships, effective resource mobilization, and rigorous ethical oversight, creating a dynamic research ecosystem that advances technological progress and environmental stewardship.
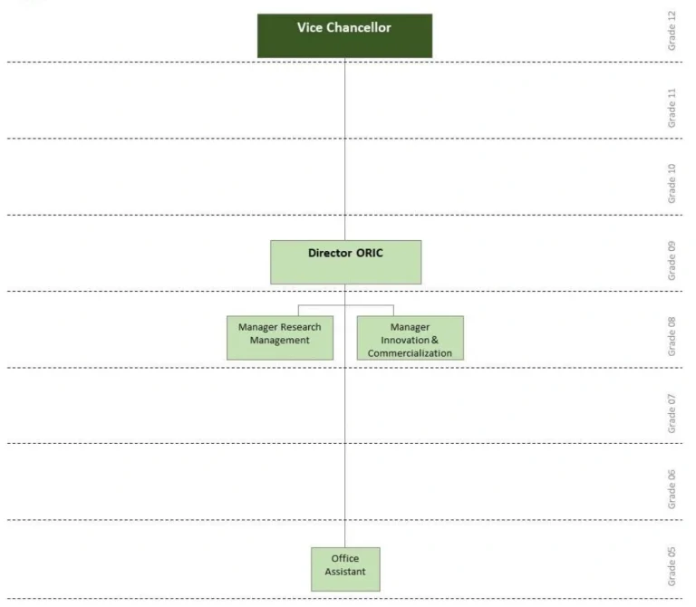
ORIC Organogram
ORIC Lab
This space will feature information about the research and innovation lab operating under ORIC. It will provide a brief overview of their focus areas, available resources, and how this lab support product development, experimental research, and commercialization activities.
ORIC - News Room
This section will highlight the latest news, achievements, and updates from ORIC. It will serve as a central source for research announcements, innovation showcases, media features, and important notices related to grants, partnerships, and academic milestones.
At the intersection of disciplines is where new ideas emerge and innovative research happens
At the intersection of disciplines is where new ideas emerge and innovative research happens
At the intersection of disciplines is where new ideas emerge and innovative research happens